
図① 東京都の拠点ネットワーク構造「中核的な拠点等のイメージ」
出典:東京都都市整備局HP「用途地域等に関する指定方針及び指定基準」
https://www.toshiseibi.metro.tokyo.lg.jp/kanko/area_ree/area_ree.pdf
出典:東京都都市整備局HP「用途地域等に関する指定方針及び指定基準」
https://www.toshiseibi.metro.tokyo.lg.jp/kanko/area_ree/area_ree.pdf

図② 東京都の都市づくり、新たな地域区分
出典:図①に同じ
出典:図①に同じ
用途地域の変更
用途地域はいったん指定されると、そう容易に指定替えがなされるわけではない。鉄道駅の開設や幹線道路等の整備、また農地や山林が開発され土地利用転換がなされる場合や、大規模工場の跡地などで再開発が行われる場合などに、用途地域は見直され必要に応じ変更がなされる。通常、用途地域の指定見直しは、5年に一度の都市計画基礎調査をふまえ、必要と判断した場合、行政が対応方針を整理し、新たな指定基準を設定し行われる。その結果、用途地域を変更する必要が出てきた地区については、一定の法手続きを踏んで、相応しい用途地域に変更がなされる。一般的に変更の対象となる区域は、都市計画道路が整備されたその沿道地区、土地区画整理や市街地再開発などの事業が施行され大規模に土地利用が転換する地区、さらには地区計画が策定されるなどして、将来の土地利用の方向が相当程度明確になった地区などである。
東京都の用途地域等に関する指定方針及び指定基準(概要、令和元年10月)
【「都市づくりグランドデザイン」の策定をふまえた土地利用の方針】東京都はグランドデザインに示された将来都市像(2040年代)、「活力・ゆとりの高度成熟都市」の実現に向け、都市の持続的な発展を図り、①広域的には交流・連携・挑戦の都市構造、②地域においては集約的な地域構造、へと再編すべく土地利用を誘導する。また、人口減少を見据え、安全(災害対応)・魅力(個性、居住、緑など)・活力(ポテンシャルの発揮、国際競争力の向上)の高い都市の創出に向け、土地利用を転換していく、としている。
用途地域等の指定方針(要約)
・新たな土地利用の誘導【東京の都市構造】
東京の都市構造は、都市機能の集積拠点(活力と賑わい拠点、地域拠点、枢要拠点)と、交通など拠点のネットワーク(充実強化)、そして自然地形などによる緑の骨格(厚みとつながり)により構成されている。
拠点ネットワーク構造(図①)の形成については、拠点間を結ぶ交通ネットワークの充実を考慮し、拠点の個性やポテンシャルを活かし都市機能のさらなる集積を図る。緑は自然地形と一体になった厚みとつながりのあるものを充実、全域で量を増やし質を向上させる。土地利用の誘導にあたっては、これらの整備を一体的に進め都市機能を最大限に発揮、東京の魅力・活力を高めていく。
【地域特性に応じた土地利用の誘導】
東京の都市づくりにおいては、共通的な地域特性をふまえ新たに示された地域区分(中枢広域拠点域、新都市生活創造域、多摩広域拠点域、自然環境共生域など、図②)に対応し、それぞれの地域区分ごとの将来像の実現に資するよう、土地利用の誘導方向が示される。
【集約型の地域構造への再編に向け誘導】
人口減少の進展ふまえ、都市インフラの効率的な維持・更新など、都市経営コストの合理化により、身近な地域で誰もが活動しやすく快適に暮らせる環境を実現する。このため概ね環状7号線外側の地域で、主要な駅周辺や身近な中心地に生活に必要な機能を集積させ、その徒歩圏に住宅市街地を誘導、歩いて暮らせる街へと再構築を図る。
・用途地域等に関する設定方針
図②に示す東京都の都市づくりにおける新たな地域区分(中枢広域拠点域、新都市生活創造域、多摩広域拠点域、自然環境共生域)に対応した形で、住宅地、業務・商業地、工業地における用途地域の指定の考え方と、複合市街地における用途地域等の指定の考え方を指定基準として示すこととする。
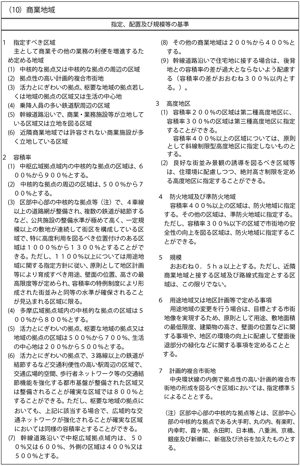
なお、ここでは紙面の関係から13種類の用途地域のうち、「第一種中高層住居専用地域(表①)」と「商業地域(表②)」にかかる指定基準を抜粋し掲示する。
その他の用途にかかるゾーニング
①特別用途地区「特別用途地区」は、用途地域を補完するもので、特別の目的から特定の用途の建築物の利便の増進または環境の保護等を図るために定められる。特別用途地区は地方公共団体が定める条例により、地区の特性や課題に応じ用途地域の制限の強化や緩和(緩和の場合は国土交通大臣の承認が必要)を行うことができる。また、地区指定のため必要がある場合は、用途のほか建築物の敷地、構造、建築設備についても必要な制限を条例に定めて行うことができる(建築基準法49条、50条)。東京都内では、特別工業地区、文教地区、中高層階住居専用地区などの特別用途地区が活用されている。
②特定用途制限地域
「特定用途制限地域」は、市街化区域及び市街化調整区域の区域区分がなされない、非線引きの白地地域(通常、用途地域未指定の区域)において、良好な環境の形成または保持を図るため地域特性に応じ合理的な土地利用が行われるよう、制限すべき特定の建築物その他の工作物の用途を定める地域である。
昨今、非線引きの白地地域においても大規模な店舗、工場やカラオケボックス等のレジャー施設、またパチンコ店やモーテル等の風俗関係施設等の立地が進み、その周辺の居住環境を維持していく上で支障が生じる事例も見受けられるようになってきた。このような地域の整備に有効に対応していくため、特定用途制限地域の制度が創設された。用途制限の内容は、区域指定にあたってまとめられた都市計画サイドの意見に即し、建築基準法に基づく政令基準に従い地方公共団体の条例で定められる。
③臨港地区
「臨港地区」は港湾を管理運営するため定めるもので、港湾管理者は都市計画区域以外の地域でも、都市計画によらない臨港地区を定めることもできる(港湾法38条1項)。
臨港地区内においては、港湾法に基づく分区の指定により一定の建築行為が届出制となる。分区は、土地利用の純化を図り港湾区域に関係する諸活動の円滑化に資するため、港湾管理者が臨港地区内を区分し指定する区域である。分区の種別としては、商港区、特殊物資港区、工業港区、漁港区、マリーナ港区、修景厚生港区などがある。臨港地区内において港湾の多様な機能を十全に発揮させるために、地区内を機能の別に区分し、目的と異なる建築物が無秩序に混在するのを防止するために指定される。
分区条例が定められると臨港地区に係る用途規制(同法39条、40条)が働くことになる。その代わり分区内においては用途地域や特別用途地区による用途規制は適用除外となる(同法58条)。
④流通業務地区
「流通業務地区」は、都市計画法および流通業務市街地の整備に関する法律に基づき、都心部に流通業務施設が過度に集中することなどによる弊害を防ぎ、流通業務機能の向上および道路交通の円滑化を図ることを目的に定められる。地区内においては流通業務施設とこれに関連する工場以外の建築は規制される(流通業務市街地の整備に関する法律5条)。
【立地適正化計画関係】
2014年に都市再生特別措置法が改正され、都市のコンパクト化をめざし「立地適正化計画制度」が創設された。この制度は、まず市町村がまちの拠点となるエリア(都市機能誘導区域)や居住を誘導するエリア(居住誘導区域)等をマスタープランに位置づけ、この計画に基づき一定規模以上の住宅等の建築に対し開発許可制度を適用、また用途規制や容積率規制の緩和を図るなどして施設の適切な規制誘導を図り、コンパクトシティの形成を促進するものである。
⑤居住調整地域
居住調整地域とは、立地適正化計画の対象区域(市街化調整区域を除く)において、居住誘導区域(居住を誘導し、人口密度を維持するため、居住環境の向上を図るエリア)以外の区域のうち、住宅地化を抑制すべき区域について、都市計画として定める地域である(都市再生特別措置法89条)。
この地域内での特定開発行為(住宅その他、人の居住の用に供する建築物のうち、市町村の条例で定めるものの建築の用に供する目的で行う開発行為(政令で定める戸数未満の住宅の建築の用に供する目的で行うものにあっては、その規模が政令で定める規模以上のものに限る))については、法29条1項1号の規定を適用せず、居住調整地域を市街化調整区域とみなして、法34条及び43条の規定が適用される。すなわち、新たな住宅の建設を目的とした開発や住宅の建築は原則としてできなくなる(都市再生特別措置法90条)。
⑥居住環境向上用途誘導地区
立地適正化計画の居住誘導区域のうち居住環境向上施設(病院、店舗その他の都市の居住者の日常生活に必要な施設)を有する建築物の建築を誘導する必要があると認められる区域について定められる地区で、都市計画には、誘導すべき建築物等の用途と、その全部または一部を当該用途に供する建築物の容積率の最高限度、また、当該地区における市街地の環境を確保するため必要な場合、建築物の建蔽率の最高限度、壁面の位置の制限、高さの最高限度を定めることができる(都市再生特別措置法94条の2)。
これを受け地方公共団体は、国土交通大臣の承認を得て、条例で用途地域に係る用途の制限を緩和することができる。また、当該都市計画に建築物の建蔽率の最高限度、壁面の位置の制限、高さの最高限度が定められたときは、その全部または一部を住宅の用途に供する建築物(居住環境向上用途誘導地区内の建築物で、その一部を当該居住環境向上用途誘導地区に関する都市計画において定められた、誘導すべき用途に供するものを除く)は、第一種住居地域、第二種住居地域、準住居地域、近隣商業地域もしくは準工業地域(高層住居誘導地区および特定行政庁が都道府県都市計画審議会の議を経て指定する区域を除く)または商業地域(特定行政庁が都道府県都市計画審議会の議を経て指定する区域を除く)内にある場合、一定の敷地規模を有し一定の空地を確保したものは、住宅用途の割合に応じ都市計画指定容積率の1.5倍の範囲内で、居住環境向上用途誘導地区において定められた容積率を、用途地域に係る容積率と読み替えて、法52条1項2~3号を適用できる(建築基準法52条8項)。すなわち、容積率を緩和できる。
⑦特定用途誘導地区
立地適正化計画に記載された都市機能誘導区域(医療、福祉、商業等の都市機能をまち中に計画的に配置するため、拠点エリアへの都市機能の立地を誘導するエリア)のうち、この区域に係る誘導施設を含む建築物の建築を誘導する必要があると認められる区域について、特定用途誘導地区が定められる。都市計画には、建築物等の誘導すべき用途と、その全部または一部を当該用途に供する建築物の容積率の最高限度、また当該地区における土地の合理的かつ健全な高度利用を図るため必要な場合に、建築物の容積率の最低限度および建築面積の最低限度を、さらに当該地区における市街地の環境を確保するため必要な場合に建築物の高さの最高限度を定めることができる(都市再生特別措置法109条)。
これを受け地方公共団体は、国土交通大臣の承認を得て、条例で用途地域に係る用途の制限を緩和することができる。また、当該都市計画に建築物の容積率の最低限度および建築面積の最低限度、高さの最高限度が定められたときは、その全部または一部を住宅の用途に供する建築物(特定用途誘導地区内の建築物で、その一部を当該特定用途誘導地区に関する都市計画において定められた、誘導すべき用途に供するものを除く)は、第一種住居地域、第二種住居地域、準住居地域、近隣商業地域もしくは準工業地域(高層住居誘導地区および特定行政庁が都道府県都市計画審議会の議を経て指定する区域を除く)または商業地域(特定行政庁が都道府県都市計画審議会の議を経て指定する区域を除く)内にある場合、一定の敷地規模を有し一定の空地を確保したものは、住宅用途の割合に応じ都市計画指定容積率の1.5倍の範囲内で、特定用途誘導地区において定められた容積率を用途地域にかかる容積率と読み替えて、法第52条1項2~3号を適用できる(建築基準法52条8項)。すなわち、容積率を緩和できる。
事例紹介 1
恵比寿ガーデンプレイス──特定住宅市街地総合整備促進事業 + 用途地域変更 + 一団地認定 + 総合設計
再開発型まちづくりとして今日につながる複合再開発の先駆けとなった、恵比寿ガーデンプレイス(1994/平成6年)の開発整備である。恵比寿ガーデンプレイス──特定住宅市街地総合整備促進事業 + 用途地域変更 + 一団地認定 + 総合設計
この地では国の予算措置(補助金交付)としての「特定住宅市街地総合整備促進事業(現在の「住宅市街地総合整備事業」)」制度を活用し、この事業で描いた整備計画に基づき、ビール工場跡地の大規模な土地利用転換に向け、都市計画道路2本(幅員15m)と、恵比寿駅からこの地へとつながる400mの動く歩道・スカイウォークを整備、その他、公園や地域冷暖房、中水道、ごみの集中集塵の施設を整備することで、用途地域変更(準工業地域(200%)→商業地域(400%)及び第1種住居地域(300%))にあわせ、一団地認定と総合設計許可(容積率478%、公開空地60%)の手法を活用し、商業・業務・居住等の機能をミクストユース、都会的で魅力的な都市空間の創出を図っている。サッポロビールは本社をこの地に移転、住都公団(現在の都市再生機構)は賃貸住宅(520戸)の経営に入る。
■恵比寿ガーデンプレイス
所在地 東京都渋谷区恵比寿四丁目地内
交通 JR山手線・埼京線・湘南新宿ライナー、東京メトロ日比谷線恵比寿駅
1988年12月 特定住宅市街地総合整備促進事業の大臣承認
1989年1月 用途地域と道路の都市計画決定
1991年8月 工事着工
1994年9月 工事竣工
1994年10月 開業
【建築概要】
敷地面積 約83,000㎡
延べ面積 476,126㎡
階数・高さ 地上45階・地下5階、167m
主要用途 事務所、店舗、ホテル(445室)、共同住宅(1,030戸)、シネコン、写真美術館など

図③ 配置図 筆者撮影


写真❷ アプローチ。筆者撮影
事例紹介 2
錦糸町副都心のまちづくり──地区計画 + 用途地域変更 + 特定街区
錦糸町・亀戸副都心区域内の大規模工場跡地の開発を契機として、多機能融合型の複合施設の建設を通じ、都市拠点として区の新たな核の創出を図るとともに、回遊性のある魅力的な市街の形成に向け、隣接する錦糸公園またJR錦糸町駅北口の市街地再開発事業(アルカタワーズ)とも連携し、緑豊かで安全・快適な都市環境の形成と、地域の防災性の向上に寄与している。錦糸町副都心のまちづくり──地区計画 + 用途地域変更 + 特定街区
■錦糸町副都心のまちづくり
所在地 東京都墨田区太平四丁目地内
交通 JR総武線、東京メトロ半蔵門線錦糸町駅
2001年1月 錦糸公園周辺地区地区計画(区域約8.9ha)、一部区域について用途地域変更(準工60–300%→商業80–500%)、特定街区(区域約2.7ha、容積率700%、最高高さ162m)都市計画決定
2006年 錦糸町オリナス竣工
【地区計画の内容】
目標: 都市拠点として大規模工場跡地の土地利用転換を契機に、業務・商業・娯楽そして居住機能が調和する複合市街地の形成を図る。
土地利用の方針:①拠点型商業・業務・住宅複合地区、②沿道型複合地区、③業務・住宅複合地区の3地区に区分し、相応しい土地利用を誘導する。
・地区施設の整備:区画道路(幅員13-14m、延長100-260m)の整備、防災貫通通路(幅員10m、延長105m)の新設、緑道(8m)、広場(1,000㎡)等の整備。
建築物の整備:建蔽率の最高限度80%、敷地面積の最低限度5,000㎡等
【錦糸町オリナスの建築概要】
敷地面積 約27,335㎡
延べ面積 264,770㎡
階数・高さ 業務棟:地上31階・地下2階、140m 住宅棟:地上45階・地下2階、159m
主要用途 事務所、店舗、共同住宅(644戸)、シネコンなど


写真❸ 錦糸公園から望む錦糸町オリナス。筆者撮影

図⑤ 地区計画区域
出典:墨田区役所HP「錦糸公園周辺地区地区計画」
https://www.city.sumida.lg.jp/matizukuri/matizukuri_map/kinsi/kinsi_syuuhen.files/kinshikoen.pdf
出典:墨田区役所HP「錦糸公園周辺地区地区計画」
https://www.city.sumida.lg.jp/matizukuri/matizukuri_map/kinsi/kinsi_syuuhen.files/kinshikoen.pdf

図⑥ 地区整備計画区域(用途地域変更のあった特定街区区域)
出典:図⑤に同じ
出典:図⑤に同じ
事例紹介 3
豊洲二・三丁目地区の地域更新──行政計画 + 住宅市街地総合整備事業 + 再開発地区計画(用途地域の変更含む)
地区更新型のまちづくりとして大規模な土地利用転換を行った事例を、東京臨海部からひとつ取り上げ紹介する。具体には、豊洲二・三丁目地区である。この地区の中核には、かって造船所が位置していたが(この地では、大正後期から埋立てを開始、昭和14–18年にかけて東京石川島造船所が建設された)、臨海副都心開発に絡んで、晴海埠頭と豊洲埠頭とを結ぶ橋梁が建設されることに伴い、船舶の航行に支障が出て、造船所機能が持続できなくなり(湾先へと移転)、やむなく都市的土地利用への転換を余儀なくされ、跡地の再開発が実施されることになった。豊洲二・三丁目地区の地域更新──行政計画 + 住宅市街地総合整備事業 + 再開発地区計画(用途地域の変更含む)
この地区は臨海部の水際に位置し、都心部に近接する大規模な用地であることから、その開発は都市構造上重要と認識され、将来のまちづくりに必要な基盤の整備を行い、その上でガイドラインに沿って、土地利用転換を誘導することになった。街の将来像の策定にあたっては、行政と地権者これに基盤整備事業の予定者を加え、公民が連携、協議調整する形で、当該地区(約60ha)の「まちづくり方針」が行政計画としてまとめられた(2001年10月)。その内容は、都心に近接する水際という立地をふまえ、造船所跡地を中核に広く周辺地域も含め、商業・業務・居住・教育・文化などの機能を整備し、拠点性の高い複合市街地として再編整備するというものである。
この方針をうけ地権者等が協議、開発手法として「地区計画+用途地域変更+特定街区」の機能をもつ、「再開発型の地区計画(地区の基盤整備状況に見合う用途地域の変更とともに、良質な街区計画に対し「容積率の割増」を行う制度。今日の再開発等促進区にかかる地区計画)」を選択した。これをうけ都市計画の変更提案(地区計画の企画書の提出)がなされ、再開発型の地区計画にかかる整備方針と地区整備計画のうち、基幹的施設の整備に関する部分が、都市計画決定される。この段階での容積率は、基盤整備(区画整理で街区を整備、道路や交通広場、公園を設置)に伴う、用途地域見直し相当分の容積率が設定される。
具体の用途地域は、従前の工業地域(一部は準工業地域、第一種住居地域、容積率はともに200%)から、商業地域(500%、400%)、第一種住居地域(300%)に見直された。これをうけ海寄りの地区(二丁目)は土地区画整理事業、また陸側の地区(三丁目)は事業資金を手当するため、都市再生機構に土地が譲渡され、住宅市街地総合整備事業制度(制度要綱に基づく予算措置としての補助事業「住市総」)を活用し、区に代わり都市再生機構が直接施行する形で基盤整備が実施される。
これと併行し地区計画にかかる整備方針をうけ、質の高いまちづくりに向け、「街並み形成」を推進するべく、地権者等により開発協議会が組織され、街並みデザイナーの支援をうけ、「まちづくりガイドライン」が作成される(2002年6月)。そうしてこのガイドライン等の内容遵守を条件に、建築事業者に土地の譲渡がなされる。建築事業者は、街区単位に建築計画をまとめ、都市計画提案を行うと、その基本的部分・大枠が地区計画(地区整備計画)に位置づけられるのと引き換えに、その公共貢献の内容に応じ評価容積率(特定街区相当)として容積率の割増が付与される。



図⑦ 地区計画区域
出典:都市再生機構「豊洲2・3丁目地区まちづくり」パンフ 挿入図
https://www.ur-net.go.jp/produce/case/lrmhph0000001xfk-att/toyosu.pdf
出典:都市再生機構「豊洲2・3丁目地区まちづくり」パンフ 挿入図
https://www.ur-net.go.jp/produce/case/lrmhph0000001xfk-att/toyosu.pdf

図⑧ まちづくりガイドライン(抜粋)
出典:図⑦に同じ
出典:図⑦に同じ

図⑨ 豊洲二・三丁目土地利用
出典:UR都市機構HP「豊洲二・三丁目地区」挿入図
https://www.ur-net.go.jp/produce/case/case016.html?msockid=021b0f63b08b6da32fbe1a05b1a96ce8
出典:UR都市機構HP「豊洲二・三丁目地区」挿入図
https://www.ur-net.go.jp/produce/case/case016.html?msockid=021b0f63b08b6da32fbe1a05b1a96ce8

写真❻ 海に臨む緩傾斜堤防からの地区景観。筆者撮影

写真❼ ドック遺構の保存活用。筆者撮影
建築技術者試験研究会『新しい建築法規の手引き』井上書院、2023年
東京都都市整備局ホームページ「用途地域等に関する指定方針及び指定基準について」
久米設計ホームページ「恵比寿ガーデンプレイス」
墨田区ホームページ「錦糸公園周辺地区地区計画」
ウィキペディア「オリナス」
(一財)日本不動産研究所ホームページ「固有性まちづくりVol.4民間主役の自律的で質の高いまちづくりによる地域再生の推進」
都市再生機構ホームページ「豊洲2・3丁目」
河村茂『建築からのまちづくり』清文社、2009年

河村 茂(かわむら・しげる)
都市建築研究会代表幹事、博士(工学)
1949年東京都生まれ/1972年 日本大学理工学部建築学科卒業/都・区・都市公団(土地利用、再開発、開発企画、建築指導など)、東京芸術大学非常勤講師(建築社会制度)、(一財)日本建築設備・昇降機センター常務理事など/単著『日本の首都江戸・東京 都市づくり物語』、『建築からのまちづくり』、共著『日本近代建築法制の100年』など/国土交通大臣表彰など
1949年東京都生まれ/1972年 日本大学理工学部建築学科卒業/都・区・都市公団(土地利用、再開発、開発企画、建築指導など)、東京芸術大学非常勤講師(建築社会制度)、(一財)日本建築設備・昇降機センター常務理事など/単著『日本の首都江戸・東京 都市づくり物語』、『建築からのまちづくり』、共著『日本近代建築法制の100年』など/国土交通大臣表彰など
カテゴリー:歴史と文化 / 都市 / まちなみ / 保存、海外情報
タグ:まちづくり







